ISSN 1028-9933

Rev Inf Cient. 2016; 95(1):112-126


ARTÍCULO ORIGINAL

 

 

Metodología para la cultura de la gestión del conocimiento en el sector salud en Guantánamo

 

Methodology for the culture of knowledge management in the health sector in Guantanamo

 

Alfredo Pardo Fernández, María del Rosario Parra Castellanos, Yanely Barrientos Leliebre, Hilda Lidia Iznaga Brooks

Universidad de Ciencias Médicas. Guantánamo. Cuba


 

RESUMEN

Se realizó un estudio con el objetivo de elaborar una metodología para el desarrollo de la cultura de la gestión del conocimiento y la información en el sector salud. Los resultados obtenidos contribuyeron a concebir el proyecto de investigación científica como una forma de gestionar la cultura de la información y organizar el saber a partir de un entrenamiento, en tanto los datos aportados por estos se transforman en información inteligente, incorporada a los fondos informativos de las entidades de salud, para lograr que esta información se conviertan en un recurso informativo útil para el desarrollo de la inteligencia organizacional de los órganos colectivos de dirección e influir en la calidad científica del proceso de toma de decisiones hasta llegar a formar entidades inteligentes y publicar sus resultados en revistas de impacto. El material y método se estructuró desde un estudio retrospectivo, transversal y de desarrollo a partir de un universo constituido por 100 tesinas dedicadas a este tema de las que fueron seleccionadas 50 a través de un muestreo aleatorio simple realizado en la Escuela Provincial de Salud Pública que aportaron los datos primarios para elaborar la metodología.

Palabras clave: cultura de la información, manejo y conocimiento de la información, salud pública


 

ABSTRACT

A study was conducted with the objective of developing a methodology for the development of the culture of knowledge management and information in the health sector. The results helped conceive the project of scientific research as a way to manage information - culture and the organizing of knowledge from training, while the data provided by these are transformed into intelligent information, incorporated informational funds of health agencies, to make this information become a useful tool for the development of organizational intelligence of collective management on bodies and influence in the scientific quality of decision-making down to form intelligent entities of information and resource publishing their results in journals of impact.

Keywords: information culture, information management and knowledge, public health


 

INTRODUCCIÓN

"Todo lo escrito es obra de cuidadosa reflexión. Hasta los discursos improvisados, surgieron como el brote natural de largas y extenuantes reflexiones previas. Aprendimos tempranamente aquellas categorías en que Shopenhauer dividió a los escritores: "los que escriben sin pensar, los que piensan para escribir y los que escriben porque han pensado". Y confieso que siempre deseamos poder quedar inscritos entre los últimos".1

La problemática de la cultura científico-informativa en general

Lisandro Otero ha hablado de unas 250 definiciones de cultura. Con su letra con filo, Carlos Rafael señaló que lo culto es lo que no es primitivo, lo que está cultivado, no lo que surge directamente de la naturaleza. El vocablo cultura viene primero de cultivo, como en agricultura, a lo cual la humanidad original añadió luego crianza, como en la moderna puericultura. En un sentido esencial, ser culto es haber sido 'bien criado' y uno mismo haberse cultivado. Salvando esta abstracción general la exposición debe concentrarse en la Gestión de la cultura científico-informativa en salud.2

El problema de la efectividad de la cultura científico-informativa en salud se ha convertido en una gran preocupación mundial y provoca cambios frecuentes en los procesos de informatización de muchas naciones, precisamente, esos cambios vertiginosos, y su a veces escasa efectividad se deben a que reducen la cultura a los conocimientos, obvian los razonamientos acerca de la integralidad de la cultura como unidad entre conocimientos, habilidades, hábitos, valores, actividad y voluntad.

Buscando altos niveles de efectividad de la gestión del conocimiento y la información, desde la década de los años `60 se han transformado vertiginosamente los sistemas de gestión de la cultura informacional de muchos países. En el llamado primer mundo, en apenas 30 años, se ha transitado por tres sistemas: el ofertista, el demandante y una combinación de ambos.3,4

En América Latina y el Tercer Mundo, en general, la situación es mucho más deprimente que en los países capitalistas desarrollados, ya que en aquellos, la salud pública, presenta un considerable atraso, lo que condiciona una escasa demanda de información por parte de estos servicios, que se expresa en un pobre "halado por los servicios", alta dependencia de informaciones obsoletas y ensanchamiento de la brecha digital que incide en la transferencia de tecnologías "sucias" y baja calidad de los servicios de salud, entre otros factores. A lo que más pueden aspirar los países del Tercer Mundo es al establecimiento, con profundas limitaciones, de un sistema ofertista y dependiente de la información proveniente de las corporaciones mediáticas y manipuladoras, las cuales al mismo tiempo que ofrecen información desvalorizan en lo fundamental la ética del ser humano.5,6

En Cuba, los cambios en la esfera internacional; caracterizados por el derrumbe del campo socialista y la aparición de un mundo unipolar, la llegada tarde a Internet producto del bloqueo, un alto grado de globalización de la información chatarra (paquete semanal), de la generación, la comercialización y el consumo mismo, facilitado cada vez de forma más eficaz por la sofisticación de las redes telemáticas y la consiguiente manipulación de la sociedad; incide en la dinámica del trinomio ciencia-información-valores.

Esta situación, hace más dependiente de ese mercado a los servicios de salud nacionales e introduce el tema de la competitividad, la lucha por acceder y publicar en revistas de impacto, y obliga al necesario paso a una economía informacional encarecida y a la adopción de estrategias locales de gestión de la cultura de la información y el conocimiento que hagan más sostenible el desarrollo competitivo de los servicios de salud.5,6

La problemática general de la cultura científico-informacional del territorio

La actividad de gestión de la cultura del conocimiento y la información en las entidades de salud del territorio guantanamero asume los retos arriba señalados con la disposición de enfrentarlos de manera más efectiva. No obstante, el estudio realizado en la provincia posibilitó comprobar que esta presenta relativos desajustes respecto a la dinámica de los cambios mundiales y nacionales. La adopción de una estrategia que contextualice este proceso a las regularidades del entorno, y permita transformar el comportamiento de los actores ante la información científica y la innovación, sería pertinente para la solución de los problemas que se enfrentan.

Todo ello constituiría una de las grandes virtudes, en el sentido cultural informacional amplio y transformador en la lucha estratégica por la cultura general e integral de los profesionales de la salud.

La mejor aplicación del principio de un sector de la salud mucho más integrado con la verdad y la objetividad de los procesos sociales deben romper con cierta dicotomía y aislamiento relativo de una parte de los profesionales y directivos del sector salud con la problemática de las redes sociales, Internet, la automatización de los procesos de dirección, elevar el componente informativo-innovador de la toma de decisiones y difundir sus resultados a través de publicaciones de calidad e impacto. Por ello, adquiere significación científica y práctica de gran actualidad el siguiente problema de investigación:

Se necesita una metodología para la gestión de la cultura del conocimiento y la información en el sector salud en Guantánamo.

El diagnóstico de este problema se estructuró desde la obtención de datos primarios de información asociados con cuestionarios, criterios de expertos, grupos focales y sistema de matrices que posibilitaron ajustar su verificación empírica y la factibilidad de ser resuelto.

En correspondencia con este problema es el proceso de gestión de la cultura de la información en los servicios de salud.

Cómo síntesis de la relación entre el problema y el objeto se formuló el siguiente

 

DESARROLLO

Se realizó un estudio descriptivo, de corte trasversal y de desarrollo. El universo estuvo compuesto por 100 directivos que cursaron la Escuela Provincial de Salud Pública en el período 2003-2012, cuyas tesinas seleccionaron su contenido del módulo de Gestión del Conocimiento y la Información del Diplomado General de Dirección. De estas fueron seleccionadas 50 a través de un muestreo aleatorio simple. Este proceso incluyó una guía de observación aplicada por los expertos durante la defensa de las tesinas, esta guía estuvo organizada en varios campos: novedad de los datos, información que brindan y su significado en valores, existencia de fondos informativos y su alcance científico-ideológico, empleo de los recursos informativos, uso de la información por los órganos colectivos de dirección, proyectos generados, nuevos conocimientos, impacto y publicación.

Además se valoró la presentación de estas tesis como un documento para ser publicado: título, resumen, introducción, objetivos, análisis y discusión de los resultados, tablas, conclusiones, recomendaciones, bibliografía y anexos, al mismo tiempo los expertos realizaron un grupo focal con los directivos examinados en el que se analizaron de forma cualitativa las evaluaciones otorgadas en la guía de observación, así como la capacidad de estas estrategias para reflejar la gerencia de la información y el conocimiento que realizaron; por último, se emitió el criterio de los expertos a través de una matriz de ranqueo que las evaluó, las variables sometidas a su consideración fueron objetividad del contenido, socialización del mismo y dinámica para la solución de problemas asociados con la cultura de la gestión del conocimiento y la información. Desde este presupuesto, se elaboró una metodología para la cultura de la gestión del conocimiento y la información que incluye un entrenamiento para su adecuado aprendizaje.

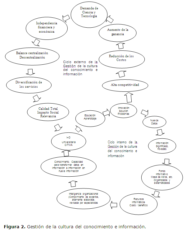
La metodología para la gestión de la cultura del conocimiento y la información se desarrolla a través de un entrenamiento y tiene dos ciclos. El ciclo interno de la Gestión del Aprendizaje Informacional en Salud transforma a las entidades prestadoras de servicios en Gestoras de la Cultura de la Información y el Conocimiento. Con ella, cada policlínico y hospital es una verdadera Universidad, que enseña y aprende mediante la gestión de la cultura informacional. Veamos como ocurre esta metamorfosis.

Cuando los directivos y profesionales graduados en los cursos de la Escuela Provincial de Salud Pública se incorporan a sus puestos de trabajo deben establecer un sistema de proyectos de investigación desarrollo (dirección por proyectos).

En el proceso de innovación se solucionan sistemáticamente los problemas y a través de estos, los actores del proyecto se educan y aprenden mediante el trabajo asistencial.

Ellos obtienen sistemáticamente una gran cantidad de datos que en el sentido estricto es una unidad de reflejo7,8 el registro de un hecho, por ejemplo, lo que relata un paciente, un foco de Aedes, la historia clínica. Una colección ordenada de tales datos con cierto sentido, en unidad, es información. Aquí el dato ha adquirido significado, ha alcanzado una determinada novedad y es tal la importancia de esta transición que poseer información es reducir la incertidumbre y es la base de la toma de decisiones.

En este análisis, la información se transforma en fondo informativo7,8 se trata de la masa de libros, u otras formas ordenadas, sistematizadas y organizadas de la información, que representan una colección de datos. Estos fondos informativos como una colección ordenada de datos que se puede establecer como un nexo costo-beneficio se denominan recursos informativos. Una parte de los recursos informativos, aquella que incrementa y hace rentable la información como un valor que se valoriza, aquella en que el beneficio es mayor que el costo, es capital informativo. Ese capital informativo, usado para la toma de decisiones y sometido al criterio de expertos, es inteligencia organizacional, importante insumo intangible para la toma de decisiones.

Todo capital humano9,10 puede transformar informaciones, incluso datos (relevantes), en inteligencia organizacional y esta en conocimiento. El conocimiento, como categoría superior a la información constituye el background del pensamiento, es un arma superior para su poseedor, que reitera la información útil y verdadera, y es capaz de tomar datos, convertirlos en información, y a su vez toma de ella y la convierte en nueva.

Este proceso se incrementa sistemáticamente a través de la investigación científica, como única forma de generar nuevos conocimientos verdaderos. De esta forma se cierra el ciclo interno y da paso al ciclo externo de la Gestión de la cultura informacional.

Ahora, como resultado de la innovación incrementada se produce una alta competitividad de la entidad de salud, la reducción de los costos, el aumento de la calidad de los servicios, el aumento de la demanda de ciencia y tecnología, crece la independencia económica y financiera, existe una mayor descentralización, se diversifican los servicios de salud y la calidad total alcanza un alto valor: desde los recursos humanos, hasta el último servicio realizado, poseen una extraordinaria calidad.

Esto demuestra, que detrás de cada servicio de salud hay recursos humanos competentes, los cuales han sido educados bajo los conceptos de aprender a aprender, aprender haciendo, aprender usando, aprender por su cuenta, en fin, aprender innovando (Figuras 1,2,3 y Tabla 1).

Un somero y apretado intento de mostrar algunas diferencias entre el enfoque actual centrado en la "Gestión de la Cultura del Conocimiento y la Información Tradicional" y el enfoque de la Gestión de la Cultura Científica Informacional desde proyectos-que conserva, enriquece y puntualiza todo el pensamiento multisecular, a la par que desarrolla su propia teoría y metodología- puede ser el siguiente (expresado según los fines expositivos con énfasis en el 4to nivel de enseñanza).

 

CONCLUSIONES

En la metodología propuesta se obtiene un cambio de mentalidad que profundiza una cultura de la Gestión del conocimiento y la información que conecta directa y permanentemente a las unidades de los servicios con el desarrollo científico tecnológico. Todo proceso de investigación-innovación está unido a la capacitación. Se prioriza el flujo de información al flujo de bienes materiales.

El entrenamiento transforma la conciencia de los trabajadores y los convierte en innovadores sistemáticos, en una cuasi fuerza productiva directa que es rectoría de la dinámica de cambios y eleva la demanda de ciencia y tecnología. Se prioriza más el comportamiento humano que los recursos materiales. Se valoran con fines educativos/investigativos/innovadores todos los razonamientos relativos al desarrollo de los servicios de salud. Se prioriza más el conocimiento que el capital tangible. La educación directamente asociada al puesto de trabajo logra mayor rapidez en la obtención de resultados eficaces. Es más importante la educación que el mantenimiento de los equipos.

Es más importante la inversión en investigación desarrollo que la inversión en nuevos productos. Eleva la participación, el protagonismo, la implicación, la autoridad, el interés y el prestigio a través del trabajo en grupos interdisciplinarios de estudiantes, trabajadores y miembros de la comunidad. Convierte la actividad de capacitación/innovación en un instrumento, un método, un estilo de dirección de las organizaciones. Se potencia y es parte orgánica de la investigación-acción. Genera un proceso de demanda sistemática de ciencia y tecnología con un enfoque de autodesarrollo y autoeducación.

El reconocimiento y la relevancia de la Universidad se potencian notablemente. En eso consiste el acto cultural más importante de la nueva metodología.

 

RECOMENDACIÓN

Emplear esta metodología en los entrenamientos que imparte el Centro de Información de la Universidad de Ciencias Médicas de Guantánamo.

 

REFERENCIAS BIBLIOGRÁFICAS

1. Rodríguez CR. Letra con Filo. Tomo 2. Cuba. Editorial de Ciencias Sociales; 1983. p. 1-29.

2. Lenes L. Reporte parcial de estudio en cursos sobre Andragogía aplicada a la dirección y a la gerencia. Cuba, División de Estudios e Investigaciones GECYT; 1997. p. 38.

3. Tofler A. El cambio del poder. España. Editorial Plaza & Janes; 1990.p. 41 y 545.

4. Simeón R. La ciencia y la tecnología en Cuba. Cuba. En VII Seminario Latinoamericano de Gestión Tecnológica. 1997. p. 37.

5. Delgado R. La era del conocimiento. La Gestión del conocimiento [INTERNET]. Cuba: 2007 [Citado 24 dic 2015]. Disponible en http:/www.belt.es/experto/experto.asp?id=10.

6. Tunnerman C. Estudios sobre la teoría de la Universidad. Colección Aula: Editorial Universitaria Centroamericana;1983. p. 97-98.

7. González Suárez E. Conocimiento empírico y conocimiento activo transformador: algunas de sus relaciones con la gestión del conocimiento. Revista Cubana de ACIMED [INTERNET]. 2011[citado 24 dic 2015]; 22(2):110-120. Disponible en http://scielo.sld.cu/pdf/aci/v22n2/aci03211.pdf

8. Levin Torres L. La gestión de información y la gestión del conocimiento. Rev. Arch Med [INTERNET]. 2015 [citado 24 dic 2015]: 19(2):96-98 Disponible en http://scielo.sld.cu/pdf/amc/v19n2/amc020215.pdf

9. Vázquez Martínez CL, Hermida Rojas M. Las competencias profesionales en la gestión de la información y del conocimiento en salud. MEDICIEGO [INTERNET].2012 [citado 24 dic 2015]: 18 (2):1-7 Disponible en http://web.a.ebscohost.com/ehost/pdfviewer/pdfviewer?sid=60ca933a -c103-42f4-83c0-d97886285090%40sessionmgr4004&vid=0&hid=4214

10.Soleidy Rivero AI, López-Huertas MJ, Pérez DíMJ. La interdisciplinariedad de la ciencia y la organización del conocimiento en los sistemas de gestión de información curricular. Revista Cubana de Información en Ciencias de la Salud. [INTERNET].2013 [citado 24 dic 2015]:24(3):354-367Disponible en http://web.a.ebscohost.com/ehost/pdfviewer/pdfviewer?sid=24912fe3-f211-4d91-ba8b-6303ec37e16e%40sessionmgr4001&vid=0&hid=4214

 

 

Recibido: 19 de octubre de 2015

Aprobado: 14 de diciembre de 2015

 

 

Alfredo Pardo Fernández. Facultad de Ciencias Médicas. Guantánamo. Cuba. Email:pardo@infomed.sld.cu